编者按:教育兴则国家兴,教育强则民族强。点点taptap官方网站点点taptap官方网站陈则辉老师,以学术为基攻难题,以教学为桥育英才,以担当为责助发展,在平凡岗位上书写不凡,为九江市物流产业升级和高等教育高质量发展贡献着智慧与力量。
陈则辉,男,中共党员,管理学博士,副教授(校聘教授),国际商务专业硕士生导师,点点taptap官方网站点点taptap官方网站物流管理教研室专任教师。先后入选九江市首批“浔城英才”计划(江西省E类高层次人才),获评点点taptap官方网站优秀共产党员、点点taptap官方网站优秀教师等荣誉;主持国家自然科学基金项目1项、省教改重点课题1项、省教育科学规划课题1项、省教育厅科技课题1项;参与国家自然科学基金项目和教育部人文社科项目各1项;发表中国科学院SCI二区及以上学术论文6篇(一作4篇,通讯2篇);其博士学位论文获评“江西省优秀博士学位论文”。陈则辉以科研实绩筑牢学术根基,以教学实践打破传统边界,以育人情怀守护学生成长,为“优秀教师”的时代内涵写下了生动而深刻的注脚。
科研攻坚:深耕管理决策前沿,铸就学术硬核成果
“科研要瞄准国家实际需求,才能真正发挥理论价值。”这是陈则辉坚守的科研理念。他深耕应急决策研究领域,以扎实的学术功底攻克应急管理决策前沿难题。在课题研究方面,主持在研国家自然科学基金项目1项,主持结题省教育厅科技项目1项,形成了覆盖基础研究与应用研究的多层次课题体系,为相关领域的理论创新与实践应用提供了有力支撑。学术成果是他辛勤耕耘的结晶。他在《Applied Soft Computing》《Expert Systems with Applications》《Information Sciences》等国际知名期刊发表中国科学院 SCI 二区及以上高水平论文 6 篇,研究成果获学界广泛认可;其博士学位论文因学术价值突出,获评“江西省优秀博士学位论文”。他凭借科研实力入选九江市首批“浔城英才”计划,成为地方学术领域的骨干力量。这些成果不仅彰显了他深厚的学术素养,更为应急管理优化、物流产业高质量发展提供了坚实的理论支撑,充分体现了他在学术道路上的卓越成就。
教学创新:构建“专业+思政”模式,打造优质课堂
“教师的第一职责是育人,既要教会学生专业知识,更要帮他们找准成长方向。”作为物流管理专业核心课程教师,陈则辉以教学改革为抓手,让课堂成为知识传授与价值引领的主阵地。
在课程覆盖上,承担《物流管理专业导读》《仓储与配送管理》《物流成本分析与控制》《现代物流管理》《供应链管理》《运输管理》等多门核心课程,全面夯实学生专业基础。课堂上,他凭借扎实的专业积淀、幽默风趣的授课风格,将抽象的管理理论与现实物流案例相结合,让枯燥的专业知识变得生动鲜活,引导学生主动思考、积极参与。
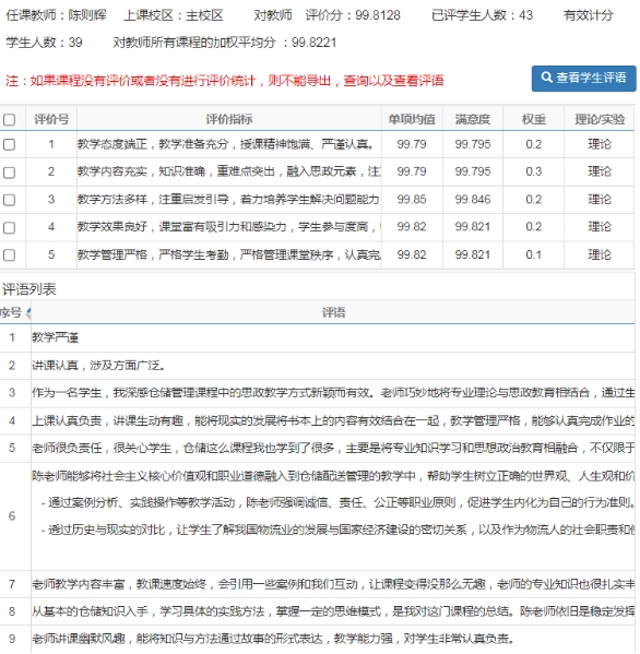
在模式创新上,紧扣物流行业发展趋势与教学改革要求,以《仓储与配送管理》为试点,构建“目标导向(OBE)+循环改进(PDCA)”教学体系,将“工匠精神”“社会责任”等思政元素融入课程,形成“专业+思政”的特色教学模式。
该模式不仅获学生广泛认可——2023-2024学年第二学期“学评教”得分高达99.82分,更成功获批江西省教育教学改革重点课题“基于OBE-PDCA的‘立体式’动态课程思政教学改革研究—以《仓储配送管理》为例”。此外,2025年主持立项的省教育科学规划课题,为教学改革提供理论与实践双重支撑。

图1 学生对《仓储与配送管理》课程的“学评教”
育人笃行:守护学生成长路,传递教育初心
“教育是师生双向的成长。” 陈则辉老师始终牢记育人初心,将教育关怀延伸至课堂之外,全方位助力学生成长成才。针对大一新生专业认知模糊的问题,他定期组织“学业规划会”“职业分享会”,从高年级遴选优秀学生代表分享学习方法、实习经历,帮助新生快速适应大学生活、增强专业认同感;他也格外关注学业有困难的学生,通过“一对一”辅导、组建学习小组等方式帮助他们跟上进度,管理A2271班班风和学风得到所有任课老师的一致好评。
图2 陈则辉老师深入班级开主题班会
除了关注学生学业,陈则辉老师也注重学生实践能力的培养,他积极探索 “科研 — 实践 — 成长” 一体化人才培养路径,精心挑选优秀本科生加入自己的课题组。他耐心指导学生参与《九江市城乡物流配送体系规划》等调研项目,让学生走进物流企业、社区站点,亲身感受课本知识向服务地方经济实际方案的转化过程,有效强化了学生的专业认同感与社会责任感,真正实现“科研实践”与“育人成长”的深度融合。
图3 指导学生开展科研实践
从科研攻坚到课堂创新,从学业关怀到实践引领,陈则辉始终以初心为笔、以行动为墨,于三尺讲台与育人路上书写“学术深耕结硕果,育人笃行暖初心”的熠熠篇章。他的事迹不仅是点点taptap官方网站教师团队的优秀代表,更是点点taptap官方网站推进“三全育人”、服务地方经济发展的真实写照。